Pàgina 1 de 1
El circuit Indicador d'Estat de l'Alimentació per a EWB
Publicat: 03 jul. 2007 08:13
Autor: Pere
Al final és per a la versió 5.12, però s'importa be a la versió 9.
Re: El circuit Indicador d'Estat de l'Alimentació per a EWB
Publicat: 03 jul. 2007 12:22
Autor: Pere
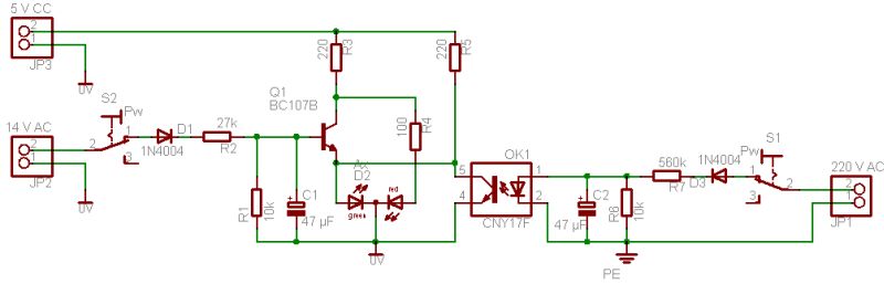
Una mica més d'info... L'esquema:

- IEA01.jpg (24.15 KiB) Visualitzat 103350 cops
Les combinacions seran:
- S1 ON S2 ON ----- Verd
- S1 ON S2 OFF ---- Vermell
- S1 OFF S2 OFF--- Groc (Verd i Vermell a la vegada)
- S1 OFF S2 ON ---- No te sentit (no hi ha alimentació a 220V, però hi surt tensió a 14V ????)
Els interruptors són per a fer les proves, evidentment no hi han de ser en el disseny final.
(*) els valors són aproximats i gens fiables. No em faig responsable dels transistors ni LEDs petats.
L'arxiu en versió eagle: