Pel que fa a les agulles i LEDs de posició d'agulla, l'esquema és el següent:
El comandament de les agulles treballa amb el rang d'adreces 1 a 12, la qual cosa afecta als retorns k1 i k8.
Pel que fa als LEDs estan comandats per les vuit sortides de la targeta màster (TM-1 a TM-8), les dotze de la targeta esclava 1 (T1-1 a T1-12) i sis de les sortides de la targeta esclava 2 (T2-1 a T2-6)
En el cas de les agulles 11 i 12, estan comandades per un sol commutador, però he decidit visualitzar la seva posició mitjançant tres LEDs (en lloc de dos doblant la indicació 11R i 12R) per tal de poder detectar tant el moviment de l'agulla 11 com de la 12 i garantir així el posicionament d'aquests elements.
(Continúa...)
Controla digital
- Pere
- Site Admin
- Entrades: 376
- Membre des de: 13 juny 2007 20:47
- Nom i cognoms: Pere Comas
- Número: 88
Re: Controla digital
Arribem al moll de l'ós de la controla: les vies aïllables...
He dividit el seu esquema en dos fulls, simplement per un tema de capacitat física del DIN A4. El primer conté les onze vies de la rotonda:
Els commutadors treballes en el rang d'adreces 18 a 28, i per tant utilitzen els retorns k15 i k22.
Pel que fa als LEDs indicadors, són els famosos LEDs Duals, el color groc està alimentat per els detectors i es tramet mitjançant onze sortides de la targeta esclava 3 (T3-1 a T3-11). El color blau es comanda directament pels commutadors i per tant s'alimenten pel senyal positiu de la targeta esclava 3, ja que els LEDs comparteixen com a retorn la massa d'aquesta targeta.
Al segon full hi són els quatre comandament de les altres quatre vies aïllables: Tren de socors, via de càrrega de les carboneres, via de càrrega del fuel-oil i vies del taller.:
Els commutadors treballen amb les adreces 14, 15, 16 i 17, per tant utilitzen els retorns k8 i k15.
Els LEDs s'alimenten de forma similar als anterior, però amb la salvetat que en aquest cas utilitzen quatre sortides lliures de la targeta esclava 2 (T2-7 a T2-10), i per tant utilitzen els senyals d'alimentació i retorn de la targeta esclava 2.
(Continúa...)
He dividit el seu esquema en dos fulls, simplement per un tema de capacitat física del DIN A4. El primer conté les onze vies de la rotonda:
Els commutadors treballes en el rang d'adreces 18 a 28, i per tant utilitzen els retorns k15 i k22.
Pel que fa als LEDs indicadors, són els famosos LEDs Duals, el color groc està alimentat per els detectors i es tramet mitjançant onze sortides de la targeta esclava 3 (T3-1 a T3-11). El color blau es comanda directament pels commutadors i per tant s'alimenten pel senyal positiu de la targeta esclava 3, ja que els LEDs comparteixen com a retorn la massa d'aquesta targeta.
Al segon full hi són els quatre comandament de les altres quatre vies aïllables: Tren de socors, via de càrrega de les carboneres, via de càrrega del fuel-oil i vies del taller.:
Els commutadors treballen amb les adreces 14, 15, 16 i 17, per tant utilitzen els retorns k8 i k15.
Els LEDs s'alimenten de forma similar als anterior, però amb la salvetat que en aquest cas utilitzen quatre sortides lliures de la targeta esclava 2 (T2-7 a T2-10), i per tant utilitzen els senyals d'alimentació i retorn de la targeta esclava 2.
(Continúa...)
- Pere
- Site Admin
- Entrades: 376
- Membre des de: 13 juny 2007 20:47
- Nom i cognoms: Pere Comas
- Número: 88
Re: Controla digital
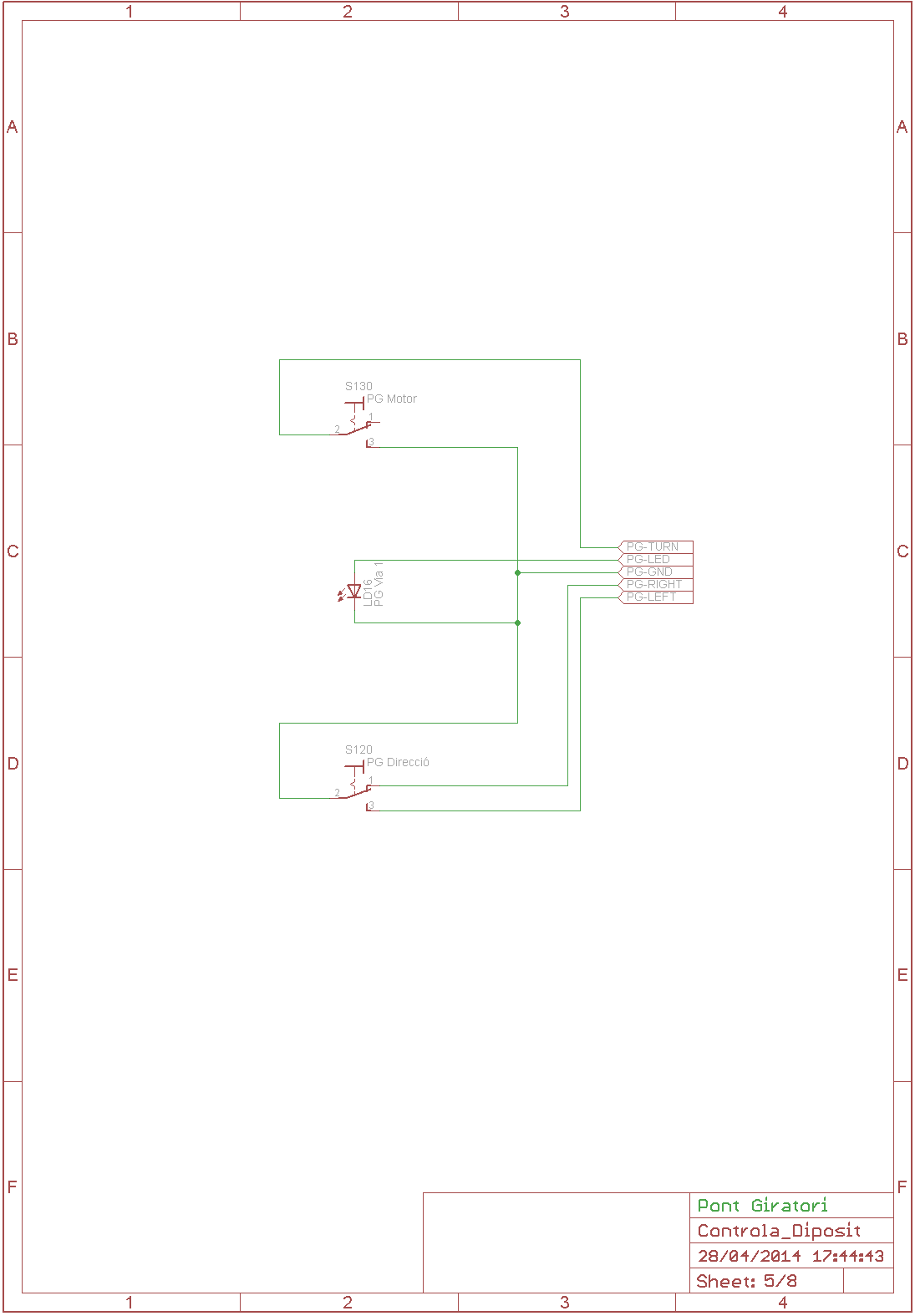
Finalment, a un parell de fulls més hi són, respectivament, l'esquema de connexionat dels comandaments del pont giratori i la relació de connectors que alimenten la resta d'esquemes i que s'han d'ubicat a la placa. Aquests elements no tenen cap problema, tret de recordar que el commutador per determinar la direcció de gir del pont giratori haurà de ser de tres posicions (posició central de repòs sense connectar cap sortida) sense enclavament a les posicions extremes, es a dir, com si fossin dos polsadors en un sol comandament.
(Continua...)
(Continua...)
- Pere
- Site Admin
- Entrades: 376
- Membre des de: 13 juny 2007 20:47
- Nom i cognoms: Pere Comas
- Número: 88
Re: Controla digital
Un cop determinats els esquemes, només queda situar els elements a la placa de la controla i determinar el connexionat de les pistes.
La posició dels elements a la placa ve determinada pel disseny que varem aprovar en el seu moment a viewtopic.php?p=2775#p2775
De fet fa uns quants dies ja havia publicat aquesta distribució a una placa DIN A3 (d'uns 30 x 40 cm) a viewtopic.php?p=2818#p2818
Ara bé, el "pintat" de les pistes ha estat un altre cosa. Finalment he treballat només amb una cara de coure (si podem fer-ho a dues cares serà molt millor i costarà poc refer el disseny). Les pistes estan representades en color blau, mentre que les pistes vermelles que hi apareixen representen ponts per la cara de components.
El resultat és més o menys el següent:
Pel que fa als connectors, podeu veure que a la part superior hi estan situats els quatre connectors de les targetes RS TCO (LEDs), el connector curt (8 sortides) és el de la targeta màster, mentre que els altres tres (12 sortides) són per a les targetes esclaves 1 a 3 (d'esquerra a dreta a continuació de la màster). A l'extrem esquerre hi ha el connector per a la targeta de gestió del XBus (commutadors) i a l'extrem dret hi ha el connector per al cablejat del pont giratori.
A la vista del resultat en aquest moments (que a bon segur encara hi farem esmenes) quina raó tenia en Marc quan deia que seria una bogeria coblejar tot això "a l'aire"...
Bé crec que això és tot de moment.
La posició dels elements a la placa ve determinada pel disseny que varem aprovar en el seu moment a viewtopic.php?p=2775#p2775
De fet fa uns quants dies ja havia publicat aquesta distribució a una placa DIN A3 (d'uns 30 x 40 cm) a viewtopic.php?p=2818#p2818
Ara bé, el "pintat" de les pistes ha estat un altre cosa. Finalment he treballat només amb una cara de coure (si podem fer-ho a dues cares serà molt millor i costarà poc refer el disseny). Les pistes estan representades en color blau, mentre que les pistes vermelles que hi apareixen representen ponts per la cara de components.
El resultat és més o menys el següent:
Pel que fa als connectors, podeu veure que a la part superior hi estan situats els quatre connectors de les targetes RS TCO (LEDs), el connector curt (8 sortides) és el de la targeta màster, mentre que els altres tres (12 sortides) són per a les targetes esclaves 1 a 3 (d'esquerra a dreta a continuació de la màster). A l'extrem esquerre hi ha el connector per a la targeta de gestió del XBus (commutadors) i a l'extrem dret hi ha el connector per al cablejat del pont giratori.
A la vista del resultat en aquest moments (que a bon segur encara hi farem esmenes) quina raó tenia en Marc quan deia que seria una bogeria coblejar tot això "a l'aire"...
Bé crec que això és tot de moment.
- Pere
- Site Admin
- Entrades: 376
- Membre des de: 13 juny 2007 20:47
- Nom i cognoms: Pere Comas
- Número: 88
Re: Controla digital
I tant...
- Pere
- Site Admin
- Entrades: 376
- Membre des de: 13 juny 2007 20:47
- Nom i cognoms: Pere Comas
- Número: 88
Re: Controla digital
Bé. Tenim pont giratori nou, i això implica que hem de reajustar els comandaments per a aquest element.
Efectivament, ara el pont giratori és digital, i això té implicacions en la controla. Fins ara el pont es comandava mitjançant un polsador que el posava en marxa, mentre estigués pitjat, i un commutador per decidir el sentit de gir; ara cal simplement dir-li a quina via volem que es situï el pont i amb quina orientació (garita del pont a la banda de la via seleccionada o a la banda contraria).
Primer cal entendre el mecanisme bàsic. El pont ve configurat de fàbrica amb dues adreces per al posicionament del pont: La adreça 1 és correspon a la posició de "repòs", que ve donada per una cèl·lula fotoelèctrica ubicada a la pared lateral del fossar. La adreça 2 està configurada per a que el pont es situï a la mateixa via de l'adreça 1, però amb la garita al costat oposat. Aquestes dues adreces són inalterables i s'ha de respectar tal qual. Les podem representar de la següent manera: La resta d'adreces fins a 48 poden ser programades per a que el pont es situï en un grau de gir qualsevol respecte a la adreça 1.
Després de donar-li voltes, amb en Marc vàrem decidir que les adreces les configuraríem en sentit contrari a les agulles del rellotge a partir de l'adreça 1 assignant parelles (tal com venen configurades les adreces 1 i 2) alternant la posició del pont. D'aquesta manera la següent via a la de l'adreça 1 tindrà l'adreça 3 per al pont amb la garita al seu costat i l'adreça 4 per a la mateixa via amb el pont situat al costat contrari de la via. Així fins a la via 12 (és el nombre de vies definides al projecte, dons les situarem cada 15º, i 15º x 12 = 180º). Això ho podem representar de la següent manera: Amb això, he pensat en numerar les vies (no confonguem número de via amb adreça de posicionament del pont) de la següent manera:
- La via d'accés que travessant el pont va directa a Tallers (marcada en vermell) la numerarem com a Via 0 (cero).
- Les vies de la rotonda a partir de la Via 0 les numerarem en ordre de la 1 a la 10 (tal com ja estaven numerades a l'esquema anterior de la controla).
- La via exterior a la rotonda després de la Via 10 la numerarem com a Via 11 (tal com ja estava numerada a l'esquema anterior de la controla). D'aquesta manera, la correspondència entre Vies i adreces digitals del pont quedarà:
Les vies d'entrada tindran, evidentment, les mateixes adreces de les vies 0 i 1, i les vies de sortida les mateixes que les de les vies 10 i 11.
Un cop fets aquests aclariments, passo a descriure com afectarà això a la Controla del Dipòsit.
Salutacions
Efectivament, ara el pont giratori és digital, i això té implicacions en la controla. Fins ara el pont es comandava mitjançant un polsador que el posava en marxa, mentre estigués pitjat, i un commutador per decidir el sentit de gir; ara cal simplement dir-li a quina via volem que es situï el pont i amb quina orientació (garita del pont a la banda de la via seleccionada o a la banda contraria).
Primer cal entendre el mecanisme bàsic. El pont ve configurat de fàbrica amb dues adreces per al posicionament del pont: La adreça 1 és correspon a la posició de "repòs", que ve donada per una cèl·lula fotoelèctrica ubicada a la pared lateral del fossar. La adreça 2 està configurada per a que el pont es situï a la mateixa via de l'adreça 1, però amb la garita al costat oposat. Aquestes dues adreces són inalterables i s'ha de respectar tal qual. Les podem representar de la següent manera: La resta d'adreces fins a 48 poden ser programades per a que el pont es situï en un grau de gir qualsevol respecte a la adreça 1.
Després de donar-li voltes, amb en Marc vàrem decidir que les adreces les configuraríem en sentit contrari a les agulles del rellotge a partir de l'adreça 1 assignant parelles (tal com venen configurades les adreces 1 i 2) alternant la posició del pont. D'aquesta manera la següent via a la de l'adreça 1 tindrà l'adreça 3 per al pont amb la garita al seu costat i l'adreça 4 per a la mateixa via amb el pont situat al costat contrari de la via. Així fins a la via 12 (és el nombre de vies definides al projecte, dons les situarem cada 15º, i 15º x 12 = 180º). Això ho podem representar de la següent manera: Amb això, he pensat en numerar les vies (no confonguem número de via amb adreça de posicionament del pont) de la següent manera:
- La via d'accés que travessant el pont va directa a Tallers (marcada en vermell) la numerarem com a Via 0 (cero).
- Les vies de la rotonda a partir de la Via 0 les numerarem en ordre de la 1 a la 10 (tal com ja estaven numerades a l'esquema anterior de la controla).
- La via exterior a la rotonda després de la Via 10 la numerarem com a Via 11 (tal com ja estava numerada a l'esquema anterior de la controla). D'aquesta manera, la correspondència entre Vies i adreces digitals del pont quedarà:
| Número Via | Adreça garita | Adreça sense garita |
| Via 0 | 1 | 2 |
| Via 1 | 3 | 4 |
| Via 2 | 5 | 6 |
| Via 3 | 7 | 8 |
| Via 4 | 9 | 10 |
| Via 5 | 11 | 12 |
| Via 6 | 13 | 14 |
| Via 7 | 15 | 16 |
| Via 8 | 17 | 18 |
| Via 9 | 19 | 20 |
| Via 10 | 21 | 22 |
| Via 11 | 23 | 24 |
Un cop fets aquests aclariments, passo a descriure com afectarà això a la Controla del Dipòsit.
Salutacions
- Pere
- Site Admin
- Entrades: 376
- Membre des de: 13 juny 2007 20:47
- Nom i cognoms: Pere Comas
- Número: 88
Re: Controla digital
Per al comandament del pont giratori ja no són precisos el commutador i el polsador existents. Vaig suggerir a en Marc de disposar d'una botonera de dígits (a l'estil de teclat de telèfon) per "marcar" el codi de la via desitjada per al pont, però molt sàviament en Marc em va recordar que la controla pretenia recordar un lloc d'enclavament per palanques i que un teclat digital no lligaria massa amb la resta de controls. Per tant, he pensat en comandar el pont amb un conjunt de interruptors, per similitud amb la resta de comandaments de la controla, de dos posicions inestables i una tercera de repòs central. La sol·licitud de via pel pont es durà a terme portant la palanca de la via pertinent cap a dalt o abaix segons es desitgi que la garita del pont estigui del costat de la via seleccionada o del contrari.
Amb aquesta manera d'actuar mantenim la línia estètica de la resta de comandaments per palanques i no incrementem "massa" el conjunt de comandaments. Aquesta "línia" de palanques la he ubicat a sobre de les palanques de les vies de forma que coincideixin els números de via pel que fa a les 11 vies de rotonda. Per a donar cabuda als nous interruptors, he hagut de desplaçar l'esquema de vies cap a dalt i suprimir la línia d'indicadors visuals sota els comandaments d'efectes, llum i fum; que he ubicat en una "capsa" d'indicacions a banda.
A més, l'espai que ocupaven abans els comandaments del pont (ara buit) l'he utilitzat per incloure uns comandaments per a la gestió del pas a nivell. Dos interruptors tenen per funció: "Automàtic", per a determinar, o no, el funcionament automàtic del pas a nivell segons el pas dels trens. "Manual", per comandar manualment el pas a nivell (obert/tancat) quan el comandament anterior no estigui en automàtic. A més un parell de leds indicaran: A l'esquerra un led verd (p.e.) encès quan el P.N. estigui en automàtic i apagat quan estigui en manual. A la dreta un led bicolor que indiqui en verd que el P.N. està obert i en vermell que està tancat.
Per tant la nova disposició de la controla quedarà així: Què us sembla?
Salutacions
Amb aquesta manera d'actuar mantenim la línia estètica de la resta de comandaments per palanques i no incrementem "massa" el conjunt de comandaments. Aquesta "línia" de palanques la he ubicat a sobre de les palanques de les vies de forma que coincideixin els números de via pel que fa a les 11 vies de rotonda. Per a donar cabuda als nous interruptors, he hagut de desplaçar l'esquema de vies cap a dalt i suprimir la línia d'indicadors visuals sota els comandaments d'efectes, llum i fum; que he ubicat en una "capsa" d'indicacions a banda.
A més, l'espai que ocupaven abans els comandaments del pont (ara buit) l'he utilitzat per incloure uns comandaments per a la gestió del pas a nivell. Dos interruptors tenen per funció: "Automàtic", per a determinar, o no, el funcionament automàtic del pas a nivell segons el pas dels trens. "Manual", per comandar manualment el pas a nivell (obert/tancat) quan el comandament anterior no estigui en automàtic. A més un parell de leds indicaran: A l'esquerra un led verd (p.e.) encès quan el P.N. estigui en automàtic i apagat quan estigui en manual. A la dreta un led bicolor que indiqui en verd que el P.N. està obert i en vermell que està tancat.
Per tant la nova disposició de la controla quedarà així: Què us sembla?
Salutacions
-
l'Alfred
- Entrades: 636
- Membre des de: 20 juny 2007 22:33
- Nom i cognoms: Alfred Puig Rodó
- Número: 129
Re: Controla digital
Hi ha un detall a tenir en compte.
Cada una dee les adreces ( per la via 1 és la 225) hi ha dues posicions la + i la -.
Remenant el pont veiem que l'adreça de la via 2 (226) és la mateixa que la 225-.
És a dir que podem obtenir la mateixa solució per dos mètodes diferents, o bė usant una adreca concreta o be usant la mateixa adeça invertida.
Cada una dee les adreces ( per la via 1 és la 225) hi ha dues posicions la + i la -.
Remenant el pont veiem que l'adreça de la via 2 (226) és la mateixa que la 225-.
És a dir que podem obtenir la mateixa solució per dos mètodes diferents, o bė usant una adreca concreta o be usant la mateixa adeça invertida.
l'Alfred
- Marc
- Site Admin
- Entrades: 568
- Membre des de: 13 juny 2007 17:29
- Nom i cognoms: Marc Filella
- Número: 101
Re: Controla digital
M'agrada molt el disseny, Pere.